• 06 86 77 49 27
  • pascal.krezel@gmail.com

POC avec le Dr Morisset

Le site est défini par le PDB 7XTC.

Vue utilisée

Cette protéine fait partie des Serotonin (5-HT) receptor dans la Chembl.

Etudes de la molécule trouvée dans la Chembl

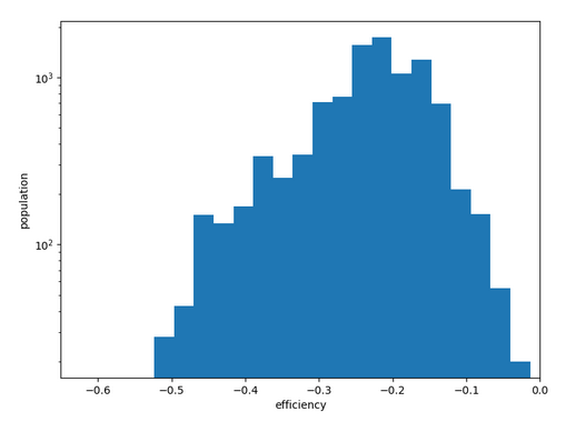
Enantiomère n°1

smiles: Cc1ccc(-c2ccccc2[C@H]2CCNC2)cc1C

Les 10_000 conformations les plus stables ont été utilisées pour rechercher un chemin.
La conformation la plus stable possède bien un chemin lui permettant de passer d’une conformation stable en surface vers la conformation la plus stable.

Les conformations suivantes possèdent également ce genre de solution.

Un chemin avec une pente plus continue est possible mais un saut plus important de 3A est nécessaire.

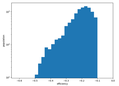
Enantionère n°2

smiles: Cc1ccc(-c2ccccc2[C@@H]2CCNC2)cc1C

Le conformation la plus stable possède bien un chemin depuis une conformation en surface stable sans activation.

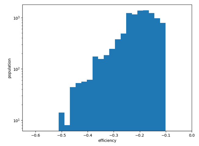
Etude de la molécule achetée

Enantiomère n°1

smiles: Cc1ccc(-c2cccc([C@H]3CCNC3)c2)cc1

Cette molécule est potentiellement meilleure que celle de la Chembl.

Enantiomère n°2

smiles: Cc1ccc(-c2cccc([C@@H]3CCNC3)c2)cc1

Cet énantiomère doit être moins bon que l’autre car il peut se stabiliser fortement en surface loin de la cavité et doit faire de grands sauts.

Etude de molécules qui ne fonctionnent pas

ex 1

smiles: CCCN1CC(NS(=O)(=O)N(CC)CC)CC2Cc3c(O)cccc3CC21

L”activation doit être la cause prinicipale du manque d’activité de cette molécule.

Cette conformation peut laisser un passage pour accéder à la cavité.

ex 2

Smiles: CN1CCc2cccc3c2[C@H]1Cc1ccc(O)c(O)c1-3

Cette molécule se stabilise très bien dans la cavité mais elle ne fonctionne pas car elle n’accède pas à une conformation stable en surface (saut entre conformations stable de plus de 4A)

Etude de molécules qui fonctionnent

smiles: CN(C)CCCN1c2ccccc2CCc2ccc(Cl)cc21